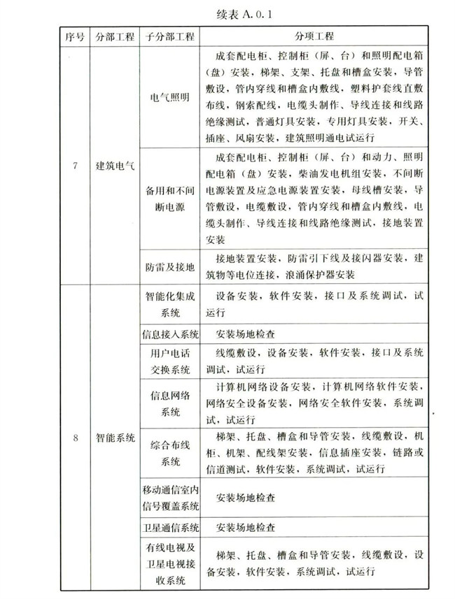
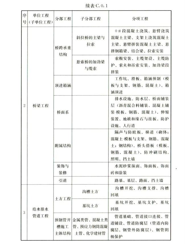
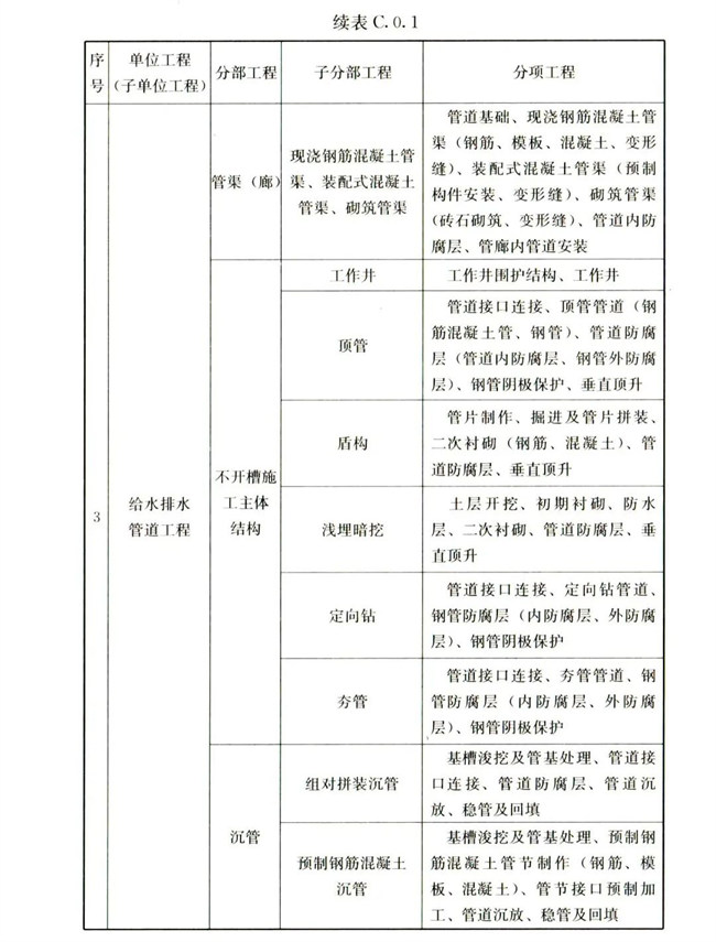
·Ö²¿·ÖÏ³ÌÈçºÎ»®·Ö£¿×îй淶£¡
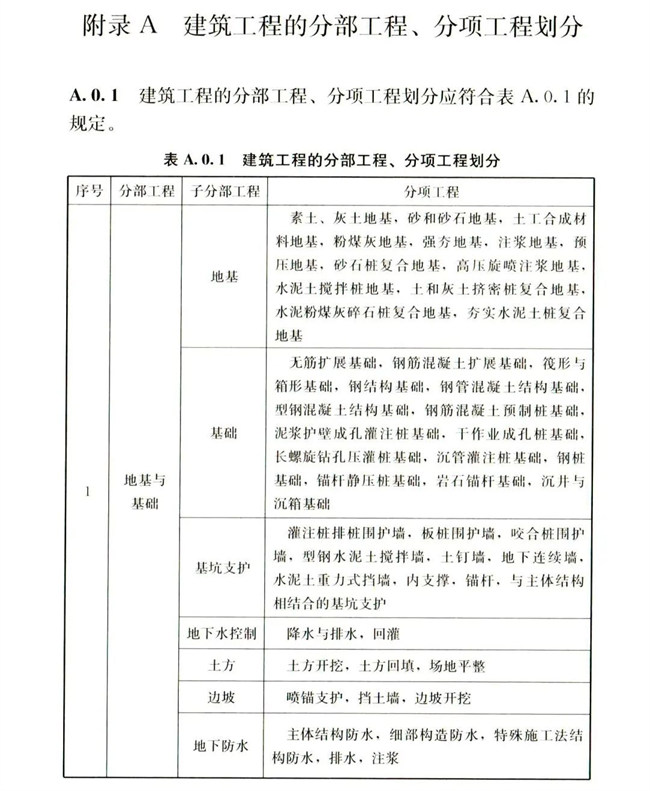
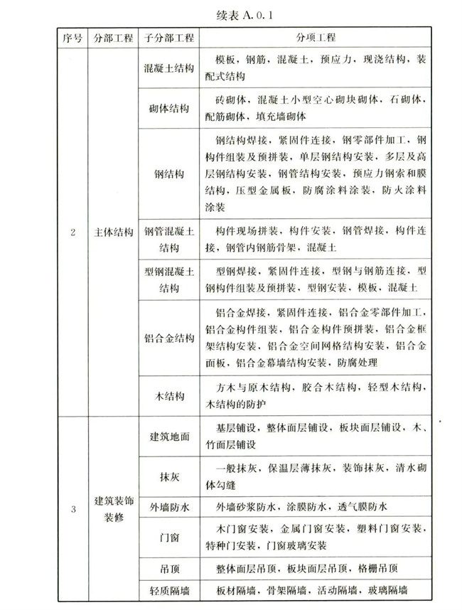
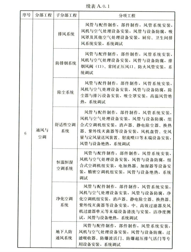
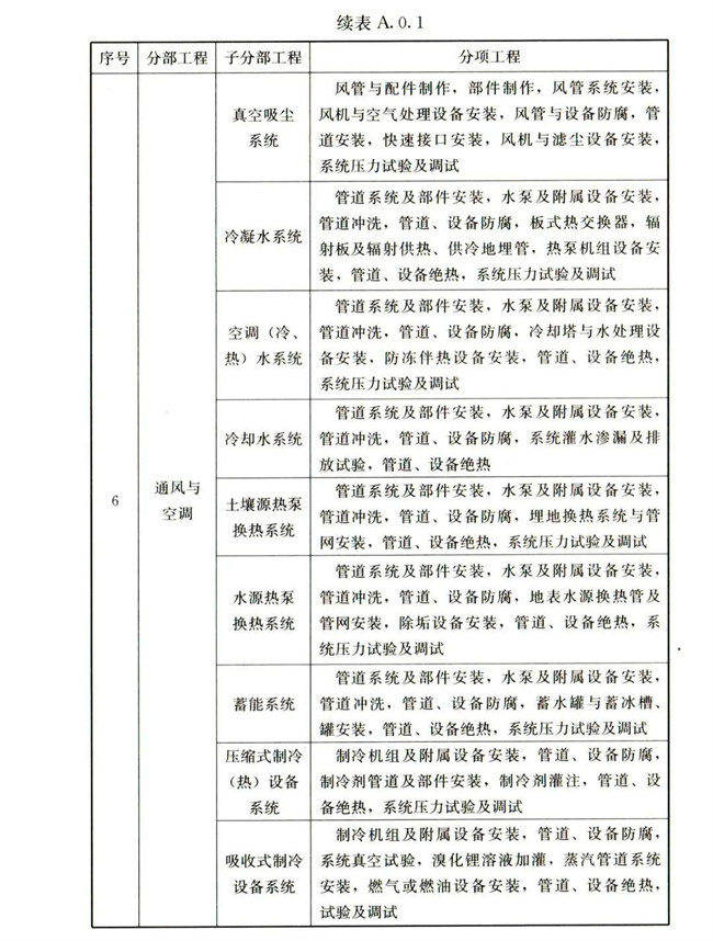
2023Äê3ÔÂ1ÈÕÆð£¬¹ú¼Ò±ê×¼¡¶½¨ÖþÓëÊÐÕþ¹¤³ÌÊ©¹¤ÖÊÁ¿¿ØÖÆÍ¨Óù淶¡·GB 55032-2022ʵʩ¡£±¾¹æ·¶ÎªÇ¿ÖÆÐÔ¹¤³Ì½¨Éè¹æ·¶£¬È«²¿ÌõÎıØÐëÑϸñÖ´ÐС£ÏÖÐй¤³Ì½¨Éè±ê×¼ÖÐÓйػ®¶¨Óë±¾¹æ·¶·×ÆçÖµģ¬ÒÔ±¾¹æ·¶µÄ»®¶¨Îª×¼¡£±¾¹æ·¶ÒÔ¸½Â¼ÐÎʽ£¬»®·Ö»®¶¨Á˽¨Öþ¹¤³Ì¡¢ÊÒÍ⹤³Ì¼°ÊÐÕþ¹¤³ÌµÄ·Ö²¿·ÖÏ³Ì»®·Ö£¬×÷Ϊ×îеÄ×î¸ß¹æ·¶ÒÀ¾Ý¡£




















¸½
ס½¨²¿37±¾Ç¿ÖÆÐÔ¹¤³Ì½¨Éè¹æ·¶
½ØÖÁ2023Äê6Ô£¬×¡½¨²¿ÒѾÐû²¼ÁË37±¾Ç¿ÖÆÐÔ¹¤³Ì½¨Éè¹æ·¶GB 55001-37£¬È«²¿ÌõÎıØÐëÑϸñÖ´ÐС£ÆäÖУ¬³ýGB 55035Ö®ÍâµÄÆäËû36±¾¾ùÒÑʵʩ¡£Çåµ¥¼°ÏÂÔØµØµãÈçÏ£º

01
GB 55001-2021 ¡¶¹¤³Ì½á¹¹Í¨Óù淶¡·
ÏÂÔØµØµã£º
https://www.mohurd.gov.cn/gongkai/zhengce/zhengcefilelib/202107/20210715_761192.html
02
GB 55002-2021 ¡¶½¨ÖþÓëÊÐÕþ¹¤³Ì¿¹ÕðͨÓù淶¡·
ÏÂÔØµØµã£º
https://www.mohurd.gov.cn/gongkai/zhengce/zhengcefilelib/202107/20210715_761174.html
03
GB 55003-2021 ¡¶½¨ÖþÓëÊÐÕþµØ»ù»ù´¡Í¨Óù淶¡·
ÏÂÔØµØµã£º
https://www.mohurd.gov.cn/gongkai/zhengce/zhengcefilelib/202107/20210715_761185.html
04
GB 55004-2021 ¡¶×éºÏ½á¹¹Í¨Óù淶¡·
ÏÂÔØµØµã£º
https://www.mohurd.gov.cn/gongkai/zhengce/zhengcefilelib/202107/20210715_761186.html
05
GB 55005-2021 ¡¶Ä¾½á¹¹Í¨Óù淶¡·
ÏÂÔØµØµã£º
https://www.mohurd.gov.cn/gongkai/zhengce/zhengcefilelib/202107/20210715_761187.html
06
GB 55006-2021 ¡¶¸Ö½á¹¹Í¨Óù淶¡·
ÏÂÔØµØµã£º
https://www.mohurd.gov.cn/gongkai/zhengce/zhengcefilelib/202107/20210715_761191.html
07
GB 55007-2021 ¡¶ÆöÌå½á¹¹Í¨Óù淶¡·
ÏÂÔØµØµã£º
https://www.mohurd.gov.cn/gongkai/zhengce/zhengcefilelib/202107/20210715_761188.html
08
GB 55008-2021 ¡¶»ìÄýÍÁ½á¹¹Í¨Óù淶¡·
ÏÂÔØµØµã£º
https://www.mohurd.gov.cn/gongkai/zhengce/zhengcefilelib/202110/20211013_762454.html
09
GB 55009-2021 ¡¶È¼Æø¹¤³ÌÏîÄ¿¹æ·¶¡·
ÏÂÔØµØµã£º
https://www.mohurd.gov.cn/gongkai/zhengce/zhengcefilelib/202107/20210715_761173.html
10
GB 55010-2021 ¡¶¹©Èȹ¤³ÌÏîÄ¿¹æ·¶¡·
ÏÂÔØµØµã£º
https://www.mohurd.gov.cn/gongkai/zhengce/zhengcefilelib/202107/20210715_761189.html
11
GB 55011-2021 ¡¶¶¼»áÃÅ·½»Í¨¹¤³ÌÏîÄ¿¹æ·¶¡·
ÏÂÔØµØµã£º
https://www.mohurd.gov.cn/gongkai/zhengce/zhengcefilelib/202107/20210715_761190.html
12
GB 55012-2021 ¡¶Éú»îÀ¬»ø´¦Àí´¦Àí¹¤³ÌÏîÄ¿¹æ·¶¡·
ÏÂÔØµØµã£º
https://www.mohurd.gov.cn/gongkai/zhengce/zhengcefilelib/202107/20210715_761194.html
13
GB 55013-2021 ¡¶ÊÐÈÝ»·ÎÀ¹¤³ÌÏîÄ¿¹æ·¶¡·
ÏÂÔØµØµã£º
https://www.mohurd.gov.cn/gongkai/zhengce/zhengcefilelib/202107/20210715_761195.html
14
GB 55014-2021 ¡¶Ô°ÁÖÂÌ»¯¹¤³ÌÏîÄ¿¹æ·¶¡·
ÏÂÔØµØµã£º
https://www.mohurd.gov.cn/gongkai/zhengce/zhengcefilelib/202107/20210715_761193.html
15
GB 55015-2021 ¡¶½¨Öþ½ÚÄÜÓë¿ÉÔÙÉúÄÜÔ´ÀûÓÃͨÓù淶¡·
ÏÂÔØµØµã£º
https://www.mohurd.gov.cn/gongkai/zhengce/zhengcefilelib/202110/20211013_762460.html
16
GB 55016-2021 ¡¶½¨ÖþÇé¿öͨÓù淶¡·
ÏÂÔØµØµã£º
https://www.mohurd.gov.cn/gongkai/zhengce/zhengcefilelib/202110/20211013_762459.html
17
GB 55017-2021 ¡¶¹¤³Ì¿±²ìͨÓù淶¡·
ÏÂÔØµØµã£º
https://www.mohurd.gov.cn/gongkai/zhengce/zhengcefilelib/202110/20211013_762455.html
18
GB 55018-2021 ¡¶¹¤³ÌÕÉÁ¿Í¨Óù淶¡·
ÏÂÔØµØµã£º
https://www.mohurd.gov.cn/gongkai/zhengce/zhengcefilelib/202110/20211013_762456.html
19
GB 55019-2021 ¡¶½¨ÖþÓëÊÐÕþ¹¤³ÌÎÞÕϰͨÓù淶¡·
ÏÂÔØµØµã£º
https://www.mohurd.gov.cn/gongkai/zhengce/zhengcefilelib/202110/20211013_762461.html
20
GB 55020-2021 ¡¶½¨Öþ¸øË®ÅÅË®Óë½ÚˮͨÓù淶¡·
ÏÂÔØµØµã£º
https://www.mohurd.gov.cn/gongkai/zhengce/zhengcefilelib/202110/20211013_762458.html
21
GB 55021-2021 ¡¶¼ÈÓн¨Öþ¼ø¶¨Óë¼Ó¹ÌͨÓù淶¡·
ÏÂÔØµØµã£º
https://www.mohurd.gov.cn/gongkai/zhengce/zhengcefilelib/202110/20211013_762453.html
22
GB 55022-2021 ¡¶¼ÈÓн¨Öþά»¤Óë¸ïÐÂͨÓù淶¡·
ÏÂÔØµØµã£º
https://www.mohurd.gov.cn/gongkai/zhengce/zhengcefilelib/202110/20211013_762457.html
23
GB 55023-2022 ¡¶Ê©¹¤½ÅÊÖ¼ÜͨÓù淶¡·
ÏÂÔØµØµã£º
https://www.mohurd.gov.cn/gongkai/zhengce/zhengcefilelib/202204/20220412_765631.html
24
GB 55024-2022 ¡¶½¨ÖþµçÆøÓëÖÇÄÜ»¯Í¨Óù淶¡·
ÏÂÔØµØµã£º
https://www.mohurd.gov.cn/gongkai/zhengce/zhengcefilelib/202204/20220412_765632.html
25
GB 55025-2022 ¡¶ËÞÉá¡¢Âùݽ¨ÖþÏîÄ¿¹æ·¶¡·
ÏÂÔØµØµã£º
https://www.mohurd.gov.cn/gongkai/zhengce/zhengcefilelib/202204/20220412_765629.html
26
GB 55026-2022 ¡¶¶¼»á¸øË®¹¤³ÌÏîÄ¿¹æ·¶¡·
ÏÂÔØµØµã£º
https://www.mohurd.gov.cn/gongkai/zhengce/zhengcefilelib/202204/20220412_765626.html
27
GB 55027-2022 ¡¶³ÇÏçÅÅË®¹¤³ÌÏîÄ¿¹æ·¶¡·
ÏÂÔØµØµã£º
https://www.mohurd.gov.cn/gongkai/zhengce/zhengcefilelib/202204/20220412_765619.html
28
GB 55028-2022 ¡¶ÌØÊâÉèÊ©¹¤³ÌÏîÄ¿¹æ·¶¡·
ÏÂÔØµØµã£º
https://www.mohurd.gov.cn/gongkai/zhengce/zhengcefilelib/202204/20220412_765617.html
29
GB 55029-2022 ¡¶Äþ¾²·À±¸¹¤³ÌͨÓù淶¡·
ÏÂÔØµØµã£º
https://www.mohurd.gov.cn/gongkai/zhengce/zhengcefilelib/202204/20220412_765630.html
30
GB 55030-2022 ¡¶½¨ÖþÓëÊÐÕþ¹¤³Ì·ÀˮͨÓù淶¡·
ÏÂÔØµØµã£º
https://www.mohurd.gov.cn/gongkai/zhengce/zhengcefilelib/202210/20221021_768499.html
31
GB 55031-2022 ¡¶ÃñÓý¨ÖþͨÓù淶¡·
ÏÂÔØµØµã£º
https://www.mohurd.gov.cn/gongkai/zhengce/zhengcefilelib/202208/20220824_767703.html
32
GB 55032-2022 ¡¶½¨ÖþÓëÊÐÕþ¹¤³ÌÊ©¹¤ÖÊÁ¿¿ØÖÆÍ¨Óù淶¡·
ÏÂÔØµØµã£º
https://www.mohurd.gov.cn/gongkai/zhengce/zhengcefilelib/202208/20220825_767714.html
33
GB 55033-2022 ¡¶¶¼»á¹ìµÀ½»Í¨¹¤³ÌÏîÄ¿¹æ·¶¡·
ÏÂÔØµØµã£º
https://www.mohurd.gov.cn/gongkai/zhengce/zhengcefilelib/202208/20220825_767715.html
34
GB 55034-2022 ¡¶½¨ÖþÓëÊÐÕþÊ©¹¤ÏÖ³¡Äþ¾²ÎÀÉúÓëÖ°Òµ½¡¿µÍ¨Óù淶¡·
ÏÂÔØµØµã£º
https://www.mohurd.gov.cn/gongkai/zhengce/zhengcefilelib/202211/20221117_768953.html
35
GB 55035-2023 ¡¶³ÇÏçÀúÊ·ÎÄ»¯±£»¤ÀûÓÃÏîÄ¿¹æ·¶¡·
ÏÂÔØµØµã£º
https://www.mohurd.gov.cn/gongkai/zhengce/zhengcefilelib/202306/20230605_772515.html
36
GB 55036-2022 ¡¶Ïû·ÀÉèʩͨÓù淶¡·
ÏÂÔØµØµã£º
https://www.mohurd.gov.cn/gongkai/zhengce/zhengcefilelib/202208/20220824_767704.html
37
GB 55037-2022 ¡¶½¨Öþ·À»ðͨÓù淶¡·
ÏÂÔØµØµã£º
https://www.mohurd.gov.cn/gongkai/zhengce/zhengcefilelib/202301/20230118_770016.html
ס½¨²¿Ç¿ÖÆÐÔ¹¤³Ì½¨Éè¹æ·¶£¬ÓÉÖйú½¨Öþ¹¤Òµ³öÊéÉ翯Ðв¢·¢ÊÛ£¬¹Ù·½Á´½ÓÈçÏ£¬°üÀ¨ËùÓÐÒÑʵʩ¹æ·¶£¬ÒÔ±ã¸÷È˲éÔIJ¢×ÔÓÉÑ¡¹º¡£